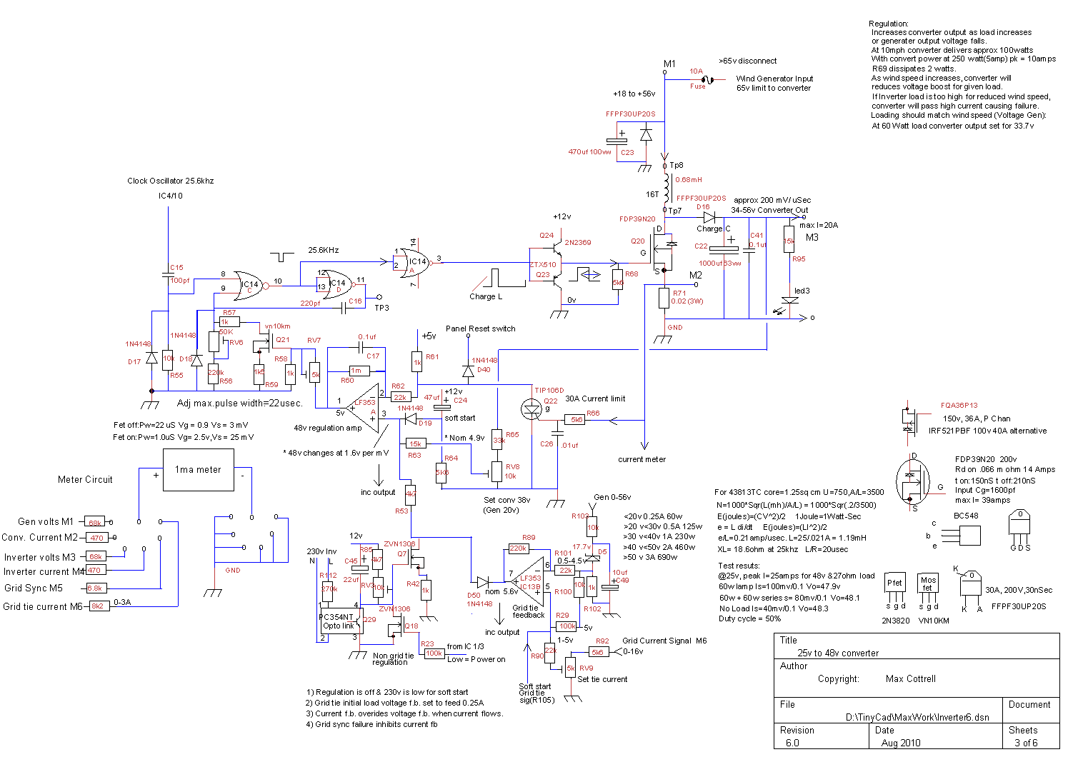
Converter:

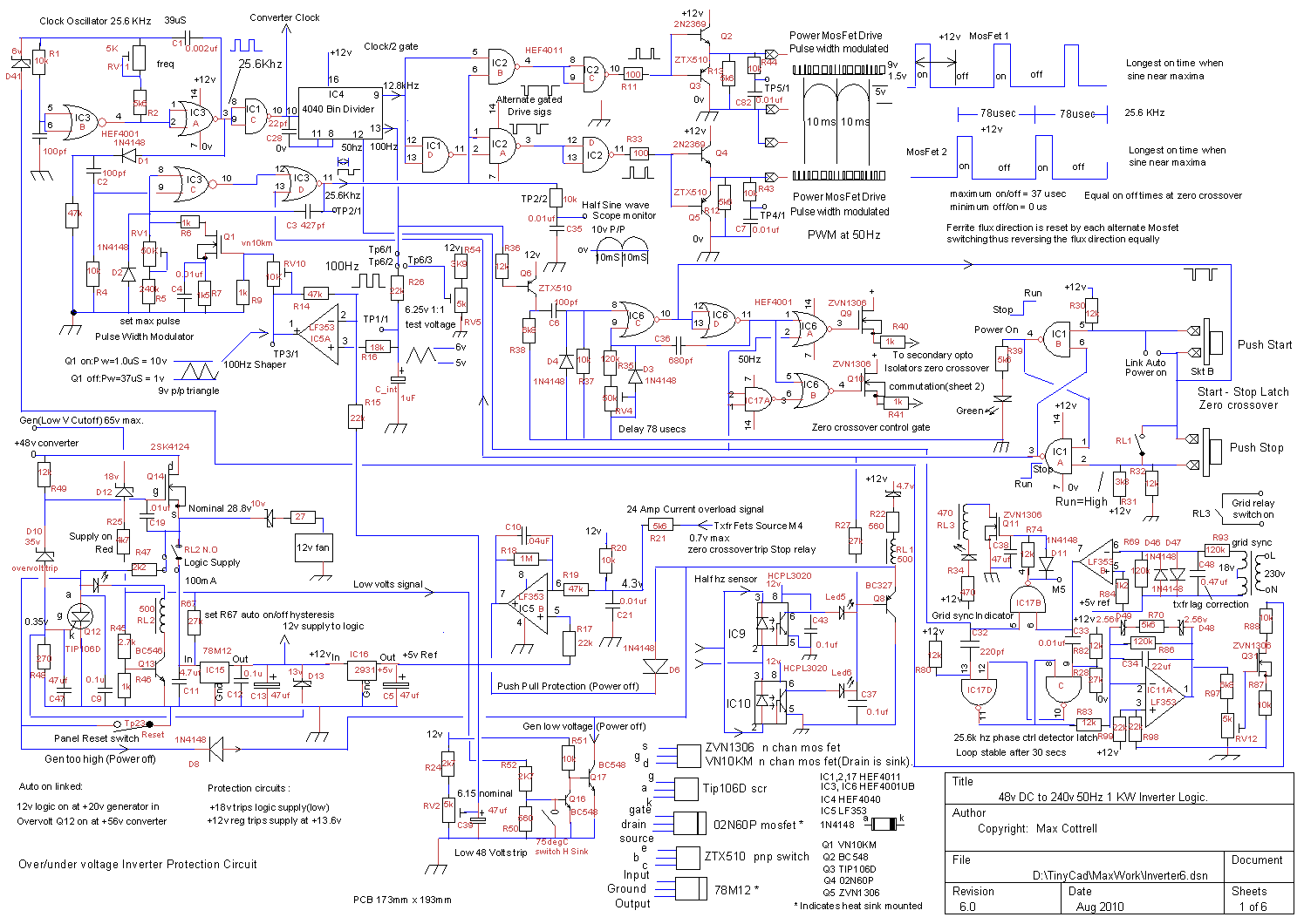
Inverter Logic:

 

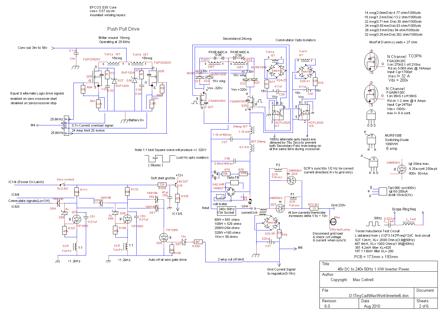
Power Output & Filter:

Timing Diagram:

Block Schematic:

 

Basic Test Procedure:

Pictures: